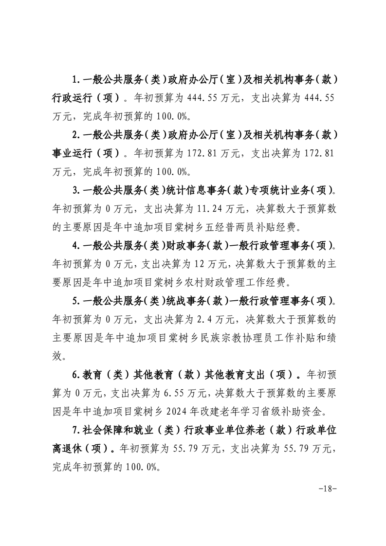
长辈版
无障碍
首页
bevitor伟德国际1946官网
BETVLCTOR登录入口
办事服务
BETVLCTOR伟德微博
解读回应
伟德官网是多少
魅力舒城
首页
bevitor伟德国际1946官网
BETVLCTOR登录入口
服务
BETVLCTOR伟德微博
解读
数据
魅力
智能问答
搜索热词:
当前位置:
网站首页
>
BETVLCTOR伟德在线
> 舒城县棠树乡
>
财政资金
>
财政预决算
索
引
号:
113414250032381963/202508-00029
信息分类:
财政预决算
内容分类:
国民经济管理、国有资产监管,其他
发文日期:
2025-08-27
发布机构:
舒城县棠树乡
文
号:
生效时间:
废止时间:
来源单位:
舒城县棠树乡
成文日期:
2025-08-27
名
称:
舒城县棠树乡人民政府 2024 年度部门决算
关
键
词:
索
引
号:
113414250032381963/202508-00029
信息分类:
财政预决算
内容分类:
国民经济管理、国有资产监管,其他
发文日期:
2025-08-27
发布机构:
舒城县棠树乡
文
号:
生效时间:
废止时间:
来源单位:
舒城县棠树乡
成文日期:
2025-08-27
名
称:
舒城县棠树乡人民政府 2024 年度部门决算
关
键
词:
舒城县棠树乡人民政府 2024 年度部门决算
发布时间:2025-08-27 09:07
信息来源:舒城县棠树乡
阅读次数:
次
字体:
[
大
中
小
]
我要纠错
附件1:2024年度项目支出绩效自评表.pdf
附件2:2024年度财政衔接推进乡村振兴补助资金项目绩效评价报告.pdf
文件下载
政策咨询
如果您对该政策文件有疑问,可以拨打标题上方的电话咨询相关部门。
标签:
打印本页
关闭窗口
map