搜索热词:

    关于印发《安徽省临时救助工作操作规程》的通知

    发布时间:2025-03-20 05:24 信息来源:舒城县舒茶镇 阅读次数: 字体:[    ]我要纠错

    关于印发《安徽省临时救助工作操作规程》的通知

     

     

    各市、县(市、区)民政局、财政局:

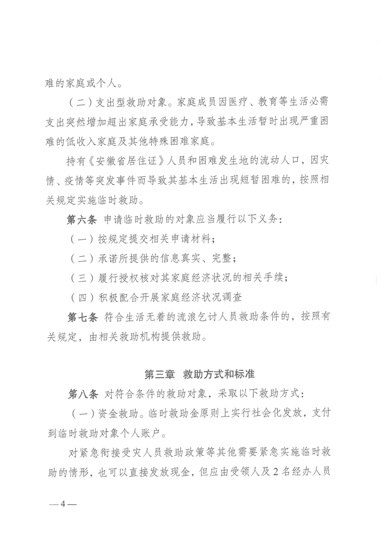
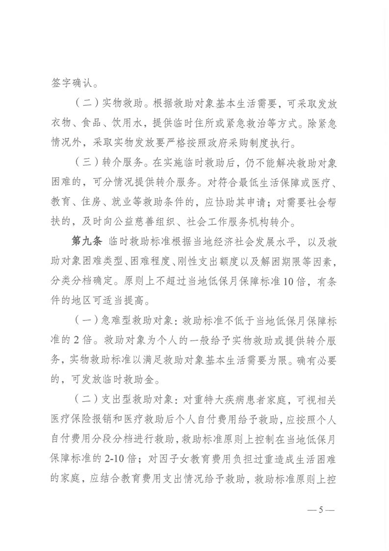
    现将修订后的《安徽省临时救助工作操作规程》(皖民社救字〔2023〕42号)印发给你们,请结合实际遵照执行。


     


    文件下载
    政策咨询

    如果您对该政策文件有疑问,可以拨打标题上方的电话咨询相关部门。

    标签:
    Baidu
    map