长辈版
无障碍
首页
bevitor伟德国际1946官网
BETVLCTOR登录入口
办事服务
BETVLCTOR伟德微博
解读回应
伟德官网是多少
魅力舒城
首页
bevitor伟德国际1946官网
BETVLCTOR登录入口
服务
BETVLCTOR伟德微博
解读
数据
魅力
智能问答
搜索热词:
当前位置:
网站首页
>
BETVLCTOR伟德在线
> 舒城县城关镇
>
宅基地使用情况审核
索
引
号:
11341425003238161G/202012-00074
信息分类:
宅基地使用情况审核
内容分类:
国土资源、能源,其他
发文日期:
2020-12-31
发布机构:
舒城县城关镇
文
号:
生效时间:
废止时间:
来源单位:
舒城县城关镇
成文日期:
2020-12-31
名
称:
农村宅基地审批管理情况审核
关
键
词:
索
引
号:
11341425003238161G/202012-00074
信息分类:
宅基地使用情况审核
内容分类:
国土资源、能源,其他
发文日期:
2020-12-31
发布机构:
舒城县城关镇
文
号:
生效时间:
废止时间:
来源单位:
舒城县城关镇
成文日期:
2020-12-31
名
称:
农村宅基地审批管理情况审核
关
键
词:
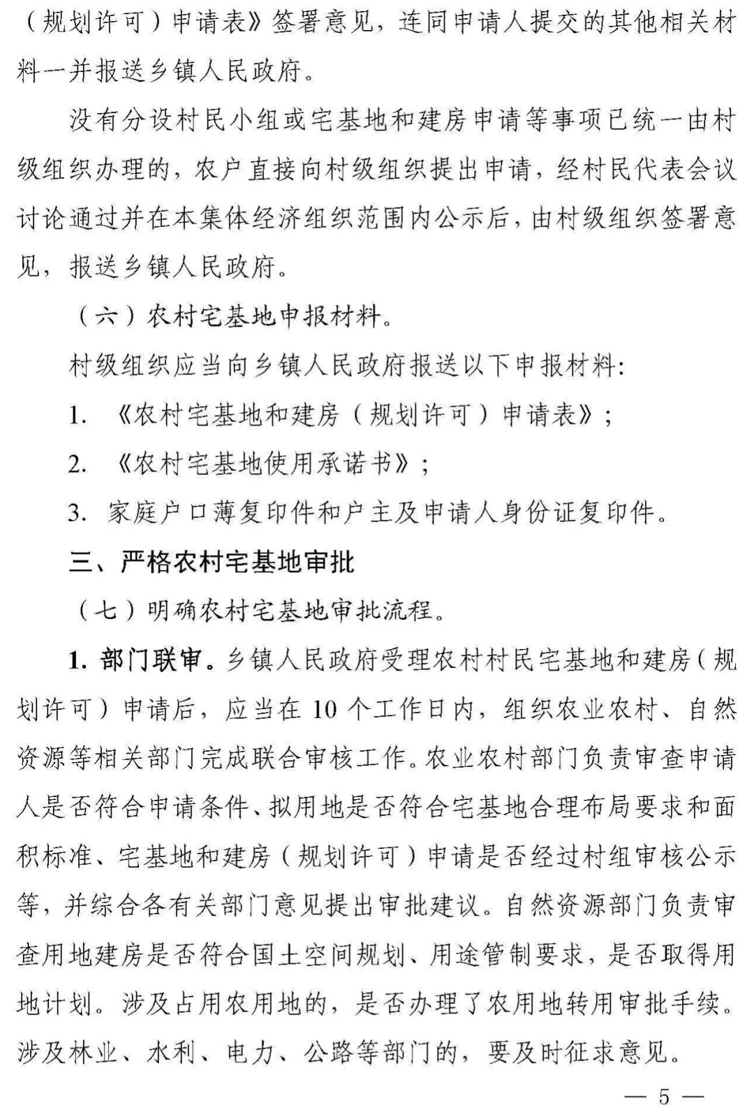
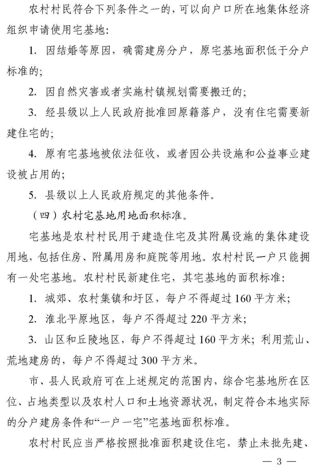
农村宅基地审批管理情况审核
发布时间:2020-12-31 08:58
信息来源:舒城县城关镇
阅读次数:
次
字体:
[
大
中
小
]
我要纠错
文件下载
政策咨询
如果您对该政策文件有疑问,可以拨打标题上方的电话咨询相关部门。
标签:
打印本页
关闭窗口
map